Volume 1: Logical Foundations
Table of Contents
Index
Roadmap
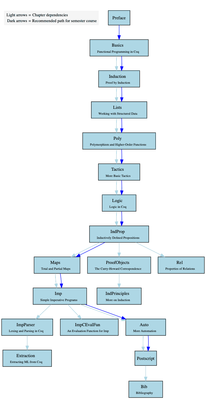
Chapter Dependencies