Volume 3: Verified Functional Algorithms
Table of Contents
Index
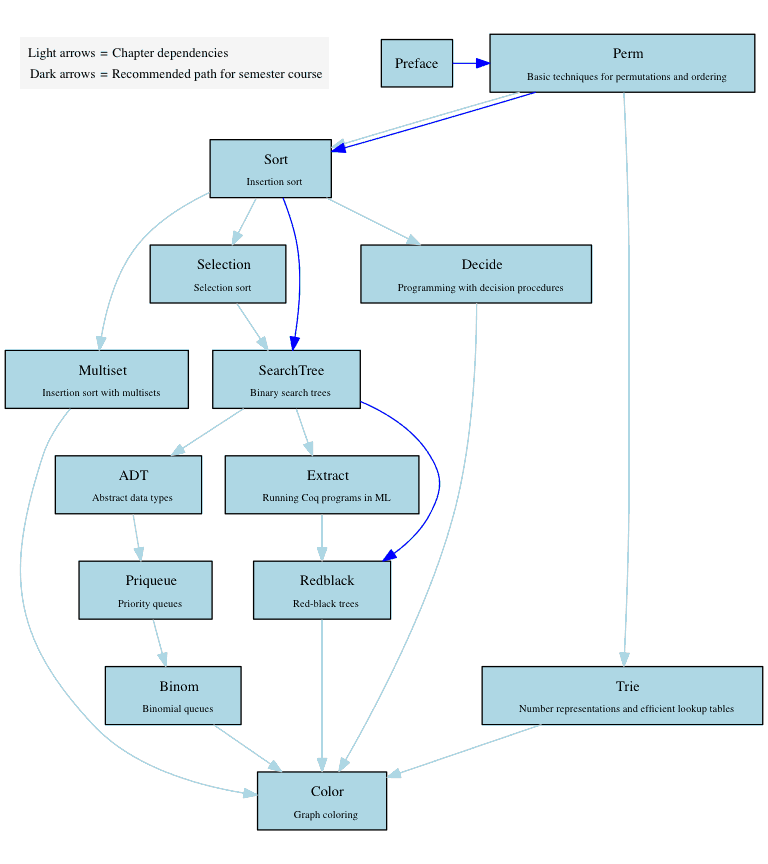
Roadmap
Chapter Dependencies