Volume 1: Logical Foundations
Table of Contents
Index
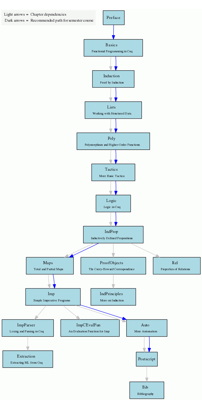
Roadmap
Chapter Dependencies