EPI-GPU Cg Shaders

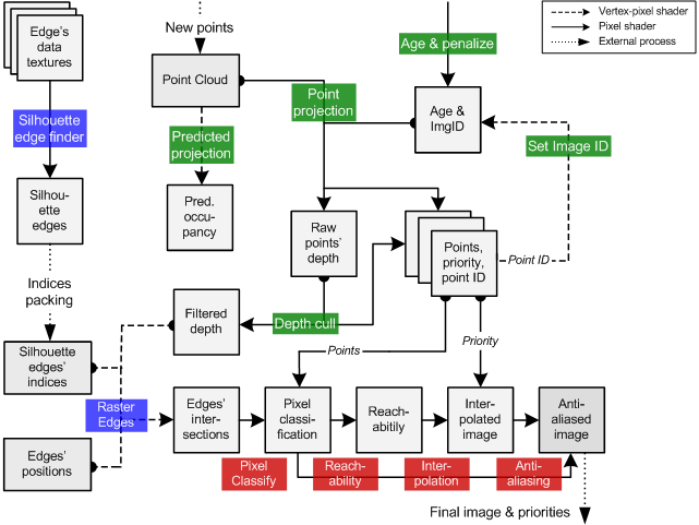
The following diagram shows the data flow on the GPU. Squares on the figure represent textures, rectangles VBOs. The colored boxes are the different shaders used, grouped by the stage in which they are used: Point processing (green), Edge finding and rasterization (blue) and Image filters (red). Click on each one to visualize the corresponding Cg shader source code.

GPU Data Flow

Point processing

Edge finding and rasterization

Image filters

 

< Back to the project's page

Silhouette edge finder Predicted projection Point Projection Age & penalize Set Image ID Depth Cull Raster Edges Pixel Classify Reachability Interpolation Anti-aliasing